U.F.R Droit-Économie-Gestion de l’Université d’Orléans

Enseignement
Patrimoine

down
Orléans - ZAC Carmes-Madeleine

+ informations

down

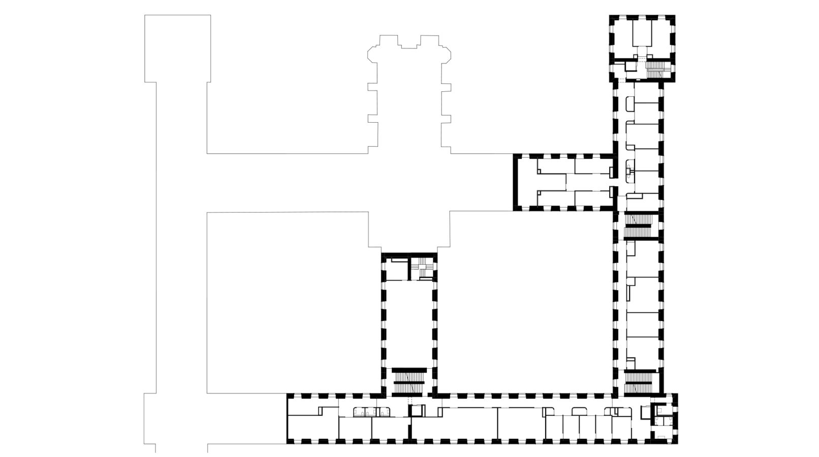
Concevoir pour l’Université d’Orléans installée sur le campus de La Source au sud de la ville un établissement constitué de 2 pôles, le pôle étudiant au sein d’un bâtiment neuf de la ZAC Carmes-Madeleine et le pôle administratif investissant une partie de l’ancien Hôpital Général d’Orléans datant pour partie du 17ème siècle. Un parking dédié aux futurs logements viendra se glisser sous le bâtiment neuf, édifié à la place de l’ancien pôle médical Mère-Enfants de la ville : l’UFR D.E.G. devient le nouvel équipement fort de la ZAC située en centre-ville.

Le Pôle Administratif

Le patrimoine rassemble, il donne un objet à la mémoire des lieux, le patrimoine prolonge, il témoigne de la culture. Il ancre le fait urbain, exprime la sédimentation des villes. Si réécriture il y a, elle vient dès lors de l’intérieur, d’une connivence retrouvée entre le quadrilatère et ses cours. Il convient de se glisser dans l’existant, rester au plus proche, révéler sa matérialité, en respectant son organisation distributive qui fonde le lien entre ses espaces et son expression architecturale. Actualiser du jadis pour produire de l’innovant.

Les parcours dans le temps de travail sont des opportunités d’expériences visuelles, d’évasion, de réinscription dans le génius-loci. La distribution est latéralisée. Elle ceint la cour qu’elle donne à contempler. Le paysage se diffuse dans les ailes jusqu’au pavillon Nord. Au couloir de circulation opaque et sans lumière, nous substituons un espace continu de liaison et de distribution, éclairé naturellement au gré de la course solaire.

La question du confort d’été et de la mi-saison dans les espaces de travail est centrale. Nous installons un dispositif passif fondé sur le déphasage thermique des matériaux.  La ventilation naturelle nocturne est prévue pour l’ensemble des bureaux et espaces partagés par une ventilation traversante sous le contrôle de l’utilisateur.  Ce projet se lit comme le lieu d’un dialogue entre le patrimoine et le confort, une façon de réconcilier  la culture et la science.

MAÎTRE D’OUVRAGEOrléans Métropole
MAÎTRE D'OUVRAGE MANDATAIRESEMDO
MISSIONComplète + Performance environnementale + Space planning + AMO Mobilier + Signalétique + CSSI
MONTANT TRAVAUX55 477 000 € HT dont Lot 15B Pôle Administration 15 477 000€ HT et Lot 16 Pôle Étudiants 40 000 000€ HT
SURFACE17 370 m2 SP dont le Pôle Étudiant 11 550 m2 et le Pôle Administratif 5 820 m2
ÉTATChantier en cours
PARTENAIRESAAVP (Mandataire) - Agence Babylone - Bollinger+Grohmann - Alto Ingénierie - BMF - Lasa - 2IDF - Action Ergo - Salamandre
DÉMARCHE ENVIRONNEMENTALERéférentiel Énergie Carbone niveau E3C1 - Approche de la RE 2020 - Référentiel Bâtiment Biosourcé niveau 2 - Label Expérimental Effinergie Patrimoine (LEEP) - Décret tertiaire visant à atteindre les seuils de réduction des consommations jusqu'en 2050